beat365在线唯一官网登录团委讯(通讯员:许思蒙 袁一婷)为进一步激发大学生对人工智能的学习兴趣,深度探索AI的多元应用场景,培养创新思维和AI应用能力。2025年5月23日,由beat365在线唯一官网登录校团委主办、beat365在线唯一官网登录承办的“AI助力启发未来—我与AI共思考”征文大赛圆满落下帷幕。
本次大赛征集了同学们对AI与教育、生活、社会等领域融合的独特见解,鼓励跨学科、创新性思考。活动收到校内不同学院、不同年级142篇投稿作品。参赛者们充分发挥创意,将AI的理解与想象融入文字,从多元角度展示了AI与人类思想的交融。经过评选,获奖名单如下:
一等奖:
电气与电子工程学院-张嘉璐
beat365在线唯一官网登录-马怡然
二等奖:
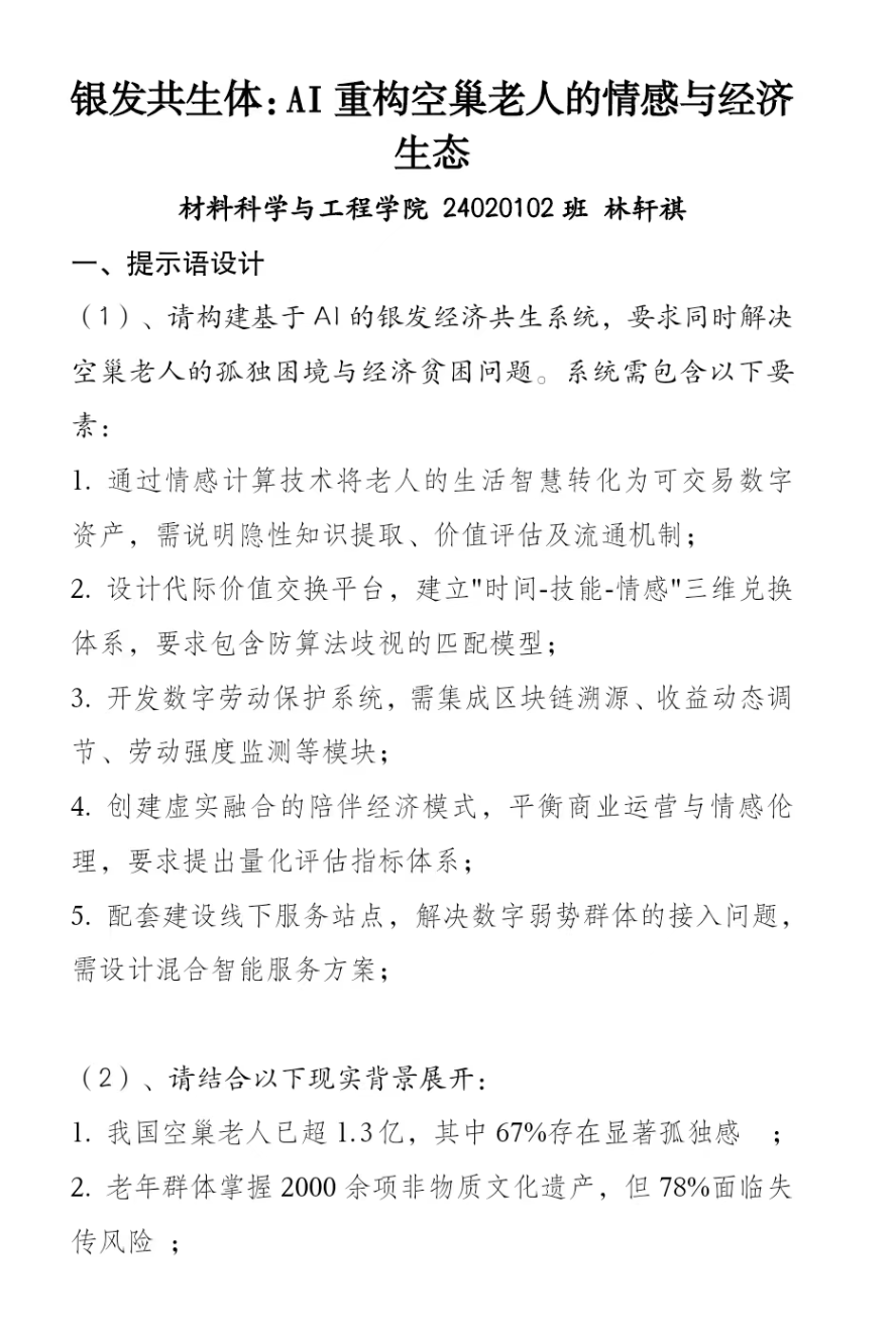
材料科学与工程学院-林轩祺
计算机科学与工程学院-王晨
计算机科学与工程学院-张娴静
beat365在线唯一官网登录-赵名言
外国语学院-王新淇
三等奖:
电气与电子工程学院-姜慧颖
电气与电子工程学院-何佳俊
国际教育学院-王宇航
计算机科学与工程学院-陈泓翰
经济管理学院-胡孟如
经济管理学院-李俊宇
beat365在线唯一官网登录-梁盼盼
beat365在线唯一官网登录-彭飞
优秀奖:
化学工程学院-孟义航
材料科学与工程学院-吕佳怡
电气与电子工程学院-赵宇鑫
化学与生命科学学院-乔嘉蓉
计算机科学与工程学院-王海玲
艺术设计学院-李炎苒
电气与电子工程学院-周文欢
国际教育学院-田荍丰
计算机科学与工程学院-郑馥坤
beat365在线唯一官网登录-冷心阳
作品展示


本次大赛以文字为媒架起青年与科技的对话桥梁,通过笔尖激荡的思维火花展现了工大学子对人工智能发展的深刻洞见,彰显了当代青年以创新思维推动社会进步的使命担当。未来,希望同学们持续提升自身综合能力,不断挖掘AI的无限潜力,将AI技术能力转化为建设数字中国的创新动能,在智能时代的星辰大海中,以青春智慧绘制科技强国的壮阔蓝图。
(初审:庄园 复审:刘晓欣 终审:王丹)